绘图种类丰富多样
涵盖280多种图表类型,满足商务办公、战略分析、人力资源、工程管理等多领域的不同需求,做到一软通用。
功能简单易用
深入分析各种办公绘图细分领域的业务逻辑,简化了用户操作难度,提高了绘图智能化程度。
充分兼容性
兼容主流办公软件格式,支持Visio的导入导出;兼容常用文档类办公软件格式。
跨平台设计
支持在Windows、Mac、Linux和网页版等不同的平台上运行所有的功能和模板。
EdrawMax 是一个简单易用的多合一制图工具,既能实现流程图、鱼骨图、UML图、平面图等280种专业领域图形图表的绘制,又提供了白板进行头脑风暴和任意编排,轻松实现数据、创意的可视化呈现。支持多平台,实现一端创作,多端同步。
创建强大的流程图和视觉效果,以显示清晰的流程,为您的业务做出更好的决策。
提供灵活且易于使用的平面规划解决方案,为每个人最大限度地发挥您的空间潜力。
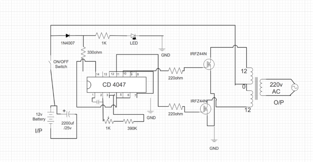
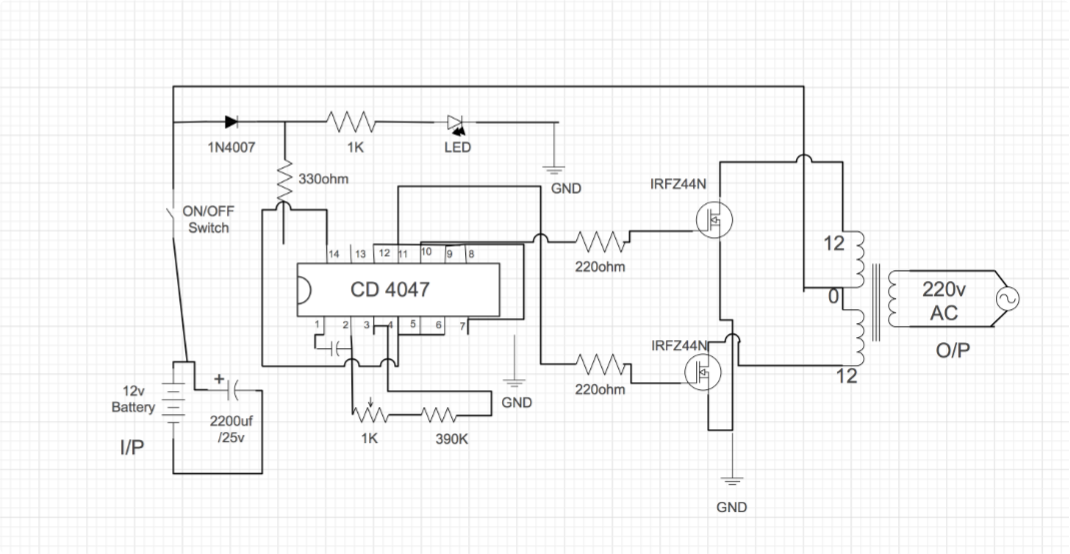
通过为任何观众提供专业的视觉参考,使复杂的电气系统变得清晰。
开发强大的基础系统并提供高质量的软件,以保持您的业务正常运行。
召开富有成效的会议并通过头脑风暴捕捉想法,让每个人都在愿景上保持一致。
建立有效的组织结构并确定角色和职责,以实现更好的团队绩效。
可视化管道系统并平滑流程修改以优化您的工业解决方案。
通过最新的战略和清晰的项目流程可视化帮助实现成功的团队成果。
联系我们
周一至周日 8:00-23:00
免费热线
023-62585653
张经理:13082556879
罗经理:17558866126
许经理:13057566525
企业微信客服
版权所有:重庆庚乾信息科技有限公司
©2025 Gengqian Information Technology Co., Ltd. 渝ICP备2022008063号-2 渝公网安备50010702505508